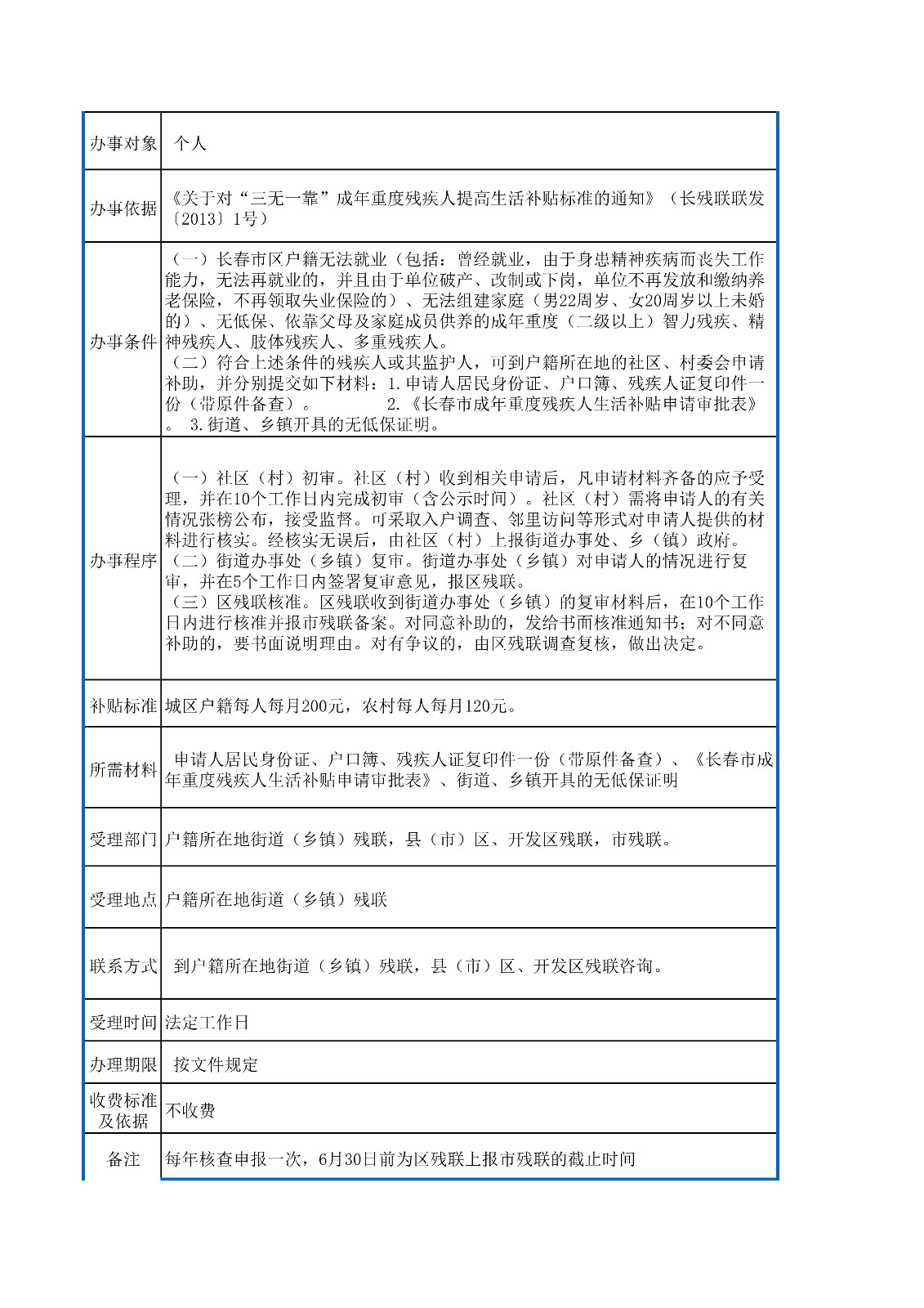
政策法规 — 惠残政策措施
关于对“三无一靠“成年重度残疾人提高生活补贴标准的通知

说明:1、法定工作日为每周一到周五早9点到晚5点(节假日除外)。咨询电话:88650146.
2、各县(市)区、开发区联系联系电话联系地址请拨打88631873咨询。
长残联联发[2013]1号 关于对“三无一靠”成年重度残疾人提高生活补贴标准的通知.pdf

说明:1、法定工作日为每周一到周五早9点到晚5点(节假日除外)。咨询电话:88650146.
2、各县(市)区、开发区联系联系电话联系地址请拨打88631873咨询。
长残联联发[2013]1号 关于对“三无一靠”成年重度残疾人提高生活补贴标准的通知.pdf